 |
 |
SERVICES >Software Development Service
 |
Like all others in the software industry, we have also learnt through our experience that the successful execution of any project is not limited to systematic planning, disciplined execution of tasks, group dynamics, technological advancement, experience & exposure to activities, adapting to defined process methodologies, professional management etc., but also involves several other crucial factors. We develop custom solutions to suit specific customer requirements and we always strive our level best to provide exceptional value to our customers and to exceed their expectations.
Essel has always been passionate about the ever changing technologies; but we believe in picking up and combining the right tools and technologies, whether old or new. From our experience in executing variety of projects in diverse areas and various dimensions for almost a decade, we can undoubtedly say that technology or tools are never a limitation for successful execution of projects.
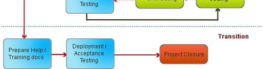
We follow a mixture of RUP and Agile methodologies to carry out projects. The process is home grown to suit the avoidable overheads of a heavy process and same time to effectively execute a project without major pitfalls. The process defined for Essel may be sketched like :
During our last one decade of service to our clients round the globe, we came across developing Desktop Applications, applications on Client – Server architecture, N-tier applications, Web Applications, Web Services, Device Drivers, Workflow Solutions etc. in various business domains. C++/VC++, C#, Scripting Languages, COM / DCOM, DDK, various .Net technologies, MSMQ etc. are some of the tools and technologies that we have used for application development. Most of the applications we have developed are backed by databases including MSAccess, MS SQL Server, My SQL, Oracle etc.

|
 |
|